The BIEASES payment API supports callbacks through the callback URL setting in the Create Payment operation. The callback URL can be changed for each request. However, we do not recommend this as it might be blocked by security controls if you change the callback URL frequently. Please use a fixed callback URL if possible. You can change it anytime, but before doing so, ensure the new callback URL is reachable.
Setup
Merchant customers can use the callback URL parameter to receive notifications when the payment order is processed.
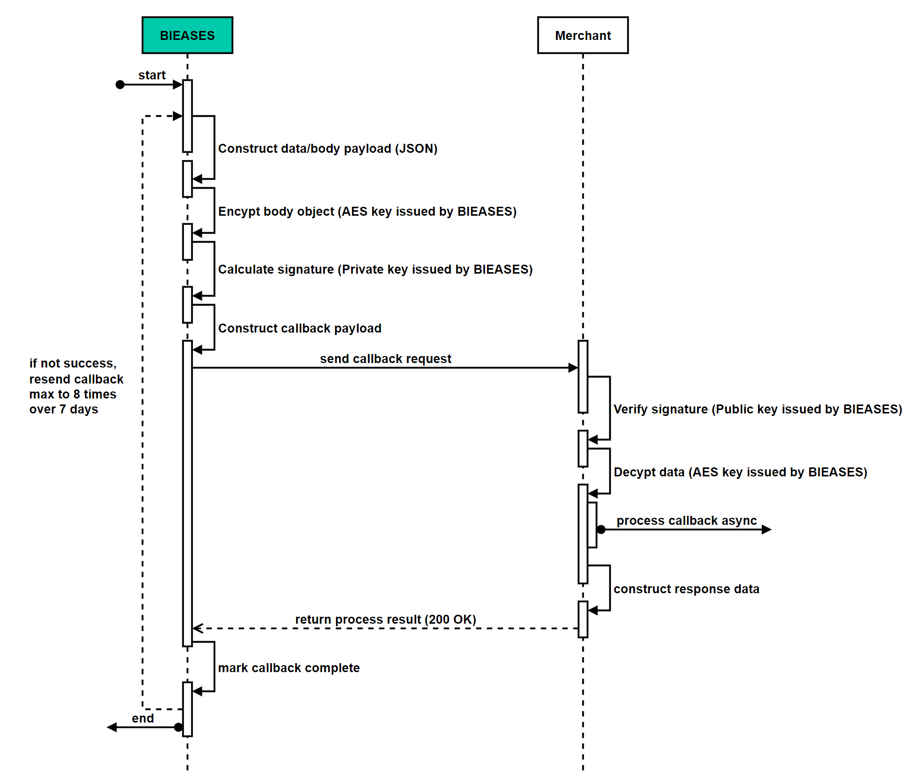
The webhook process workflow
Event List
The webhook callback event list.
| Event Name | Description | Related Endpoint |
|---|---|---|
| payment.order.confirming | The consumer has submitted the payment request and it is pending for BIEASES backend to process. | Create Payment |
| payment.order.timeout | The payment order has not been paid within the given period. | Create Payment |
| payment.order.success | The payment order has been paid successfully by the consumer. | Create Payment |
| payment.order.failed | The payment order payment failed. Refer to the "msg" field in Payment result object for the failure reason. | Create Payment |
| payment.refund.success | The payment refund was completed successfully. | Refund Payment |
| payment.refund.failed | The payment refund request failed. Refer to the "msg" field in Payment result object for the failure reason. | Refund Payment |
Handle callback
The callback message is constructed with two parts, one is used for the basic request information, and another represents the payment result details.
Please follow these steps to process the callback message:
- Verify the signature.
- Handle the callback message with your code.
- Respond to the callback message synchronously with an HTTP 200 success status.
200
Content-Type: application/json
{
"code": 20000,
"msg": ""
}
📘 Note:
- The confirmation message does not require signature and encryption. Just return a simple message through the HTTP response.
- Your listener should be an app or script deployed at the corresponding URL that listens on HTTPS port 443. For webhook message deliveries to be successful, the listener must respond with an HTTP 200 success status every time. Otherwise, BIEASES will retry each delivery up to 8 times over 7 days.
- For example, if there is no response, BIEASES cannot connect, or if the server responds with a 404 or 500 error
Callback message structure
POST /callbackUrl/ HTTP/1.1
Content-Type: application/json
{
"id": "string",
"merchantId": "string",
"eventName": "string",
"format": "string",
"charset": "string",
"encryptType": "string",
"signType": "string",
"sign": "string",
"timestamp": "string",
"body": "[encrypted body string]"
}
Encrypted Body Structure Example:
{
"merchantId": "string",
"outOrderNo": "string",
"status": "string",
"msg": "string",
"paymentAmount": "string",
"currency": "string",
"paymentTime": "string",
"paidTime": "string"
}
Please refer to Webhook Callback Payload for more information. Also, please refer to Webhook Event Names to find all supported event names.
Payment result objects
Created order callback
| Key | Type | Description | Example |
|---|---|---|---|
| merchantId | String | The merchant wallet ID which can be found at merchant wallet: Home->Merchant Information->BIEASES ID | B131567545069 |
| referOrderNo | String | The order number on the Merchant's platform | 2013112111001004500000675971 |
| transactionId | String | The wallet transaction id | 8zzsLUsjPaJBDQMM86bVh2ou7f6y8W |
| paymentAmount | Number | Payment amount. | 21.55 |
| currency | String | The payment currency code. Refer to ISO 4217. | USD |
| paymentTime | Timestamp | Payment creation time. It's a timestamp . | 1706585572074 |
| completeTime | Timestamp | Payment completion time. It's a timestamp . | 1706585572074 |
| status | String | The payment order status. | |
| msg | String | The status message if there is any exception in the payment order. |
Refund order callback
| Key | Type | Description | Example |
|---|---|---|---|
| merchantId | String | The merchant wallet ID which can be found in the merchant wallet: Home->Merchant Information->BIEASES ID | B131567545069 |
| refundId | String | The refund number for the payment | 2013112111001004500000675973 |
| paymentId | String | The payment order number for the payment request | 01J143NWJFNGBV2YB9ZRB9T7PS |
| referRefundNo | String | The refund order number on the merchant's platform | 2013112111001004500000675971 |
| transactionId | String | The wallet transaction ID | 8zzsLUsjPaJBDQMM86bVh2ou7f6y8W |
| refundAmount | Number | Refunded amount | 21.55 |
| refundTime | Timestamp | The refund creation time. It's a timestamp | 1706585572074 |
| completeTime | Timestamp | The refund request completion time. It's a timestamp. The request being completed does not mean the refund was successful. It just means that the transaction has completed either successfully or with failure. | 1706585572074 |
| status | String | The payment order status. | |
| msg | String | The status message if there is any exception in the refund order. |